第五届中国电子电路行业 优秀企业名单公示
时间:2021-11-12
来源:本站
第五届中国电子电路行业
优秀企业名单公示
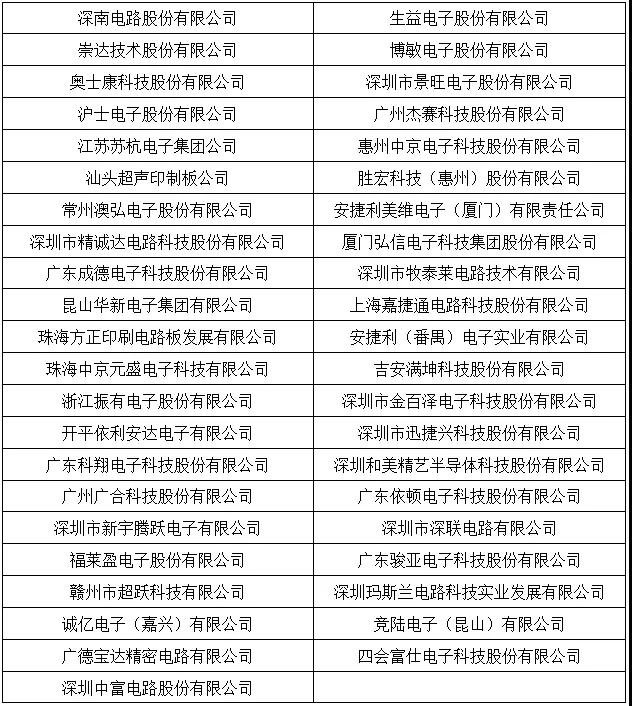
第五届中国电子电路行业优秀企业评审会于11月10日在深圳维纳斯皇家酒店顺利召开,经过专家们讨论,提名第五届中国电子电路行业优秀企业87家,其中PCB企业43家,覆铜板企业9家,专用材料企业23家,专用设备、仪器及软件企业9家,环保企业3家。提名名单经CPCA八届三次常务理事会、监事会审议通过,现将名单进行公示如下(名单不分先后顺序)。
公示期限:2021年11月12日至22日(7个工作日),如有异议,请与CPCA秘书处联系。
联系人:任晋林
联系电话:021-54179011-307
邮箱:kjw@cpca.org.cn
中国电子电路行业协会
2021年11月12日
PCB企业名单

覆铜板企业名单

专用材料企业名单

专用设备、仪器及软件企业名单

环保企业名单
