>
通知公告
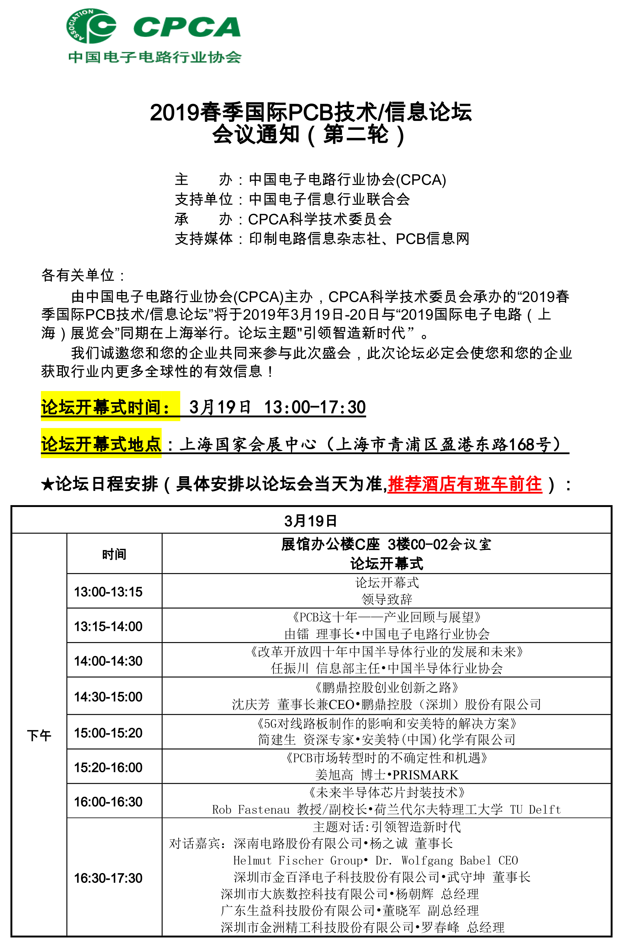
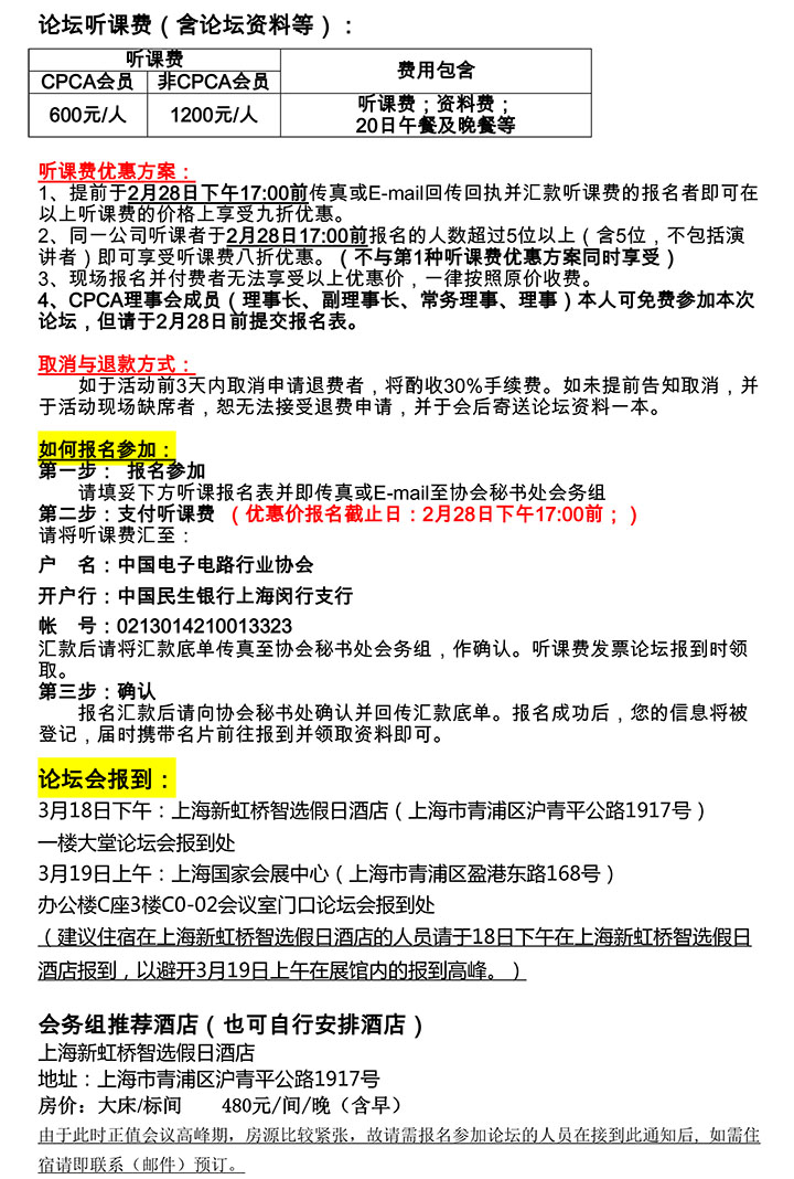
2019春季国际PCB技术/信息论坛 会议通知(第二轮)
时间:2019-02-11
来源:CPCA
推荐阅读
-
中国纺织工业联合会党委常委、副会长端小平接受纪律审查和监察调查
2026-03-16
-
2026年春季国际PCB技术信息论坛通知(第三轮)
2026-02-09
-
中国电子电路行业协会第九届会员代表大会通知(第一轮)
2026-02-09
-
中国制药装备行业协会副秘书长遆倩鹤接受监察调查
2026-02-06
-
关于开展2025年度中国电子电路行业统计的通知
2026-02-02
-
CPCA科学技术工作委员会公开招募委员公告
2026-01-21
-
CPCA标准化工作委员会公开招募委员公告
2026-01-21
-
CPCA Show Plus 2026 - 展会数字化系统及现场注册服务采购结果公示公告
2026-01-12
-1-94a4fc36-4b88-4de8-a4a3-f3ef59b67933.jpg)
-2-df13fadc-ccee-4eee-9b51-dcf1b14e4fc0.jpg)
-3-eb3c2e9f-29ec-472d-90f0-4170b4b845d9.jpg)
-5-77552a54-caa1-41ca-b387-9faf83629c2a.jpg)
-4-34f4b626-f1dc-42d7-9137-3bb3d1aa015b.jpg)