迎接智造创新 共享5G时代——2019 5G技术与行业发展论坛在河源召开
为迎接智造创新,共享5G时代的来临,2019年6月15日-16日,由中国电子电路行业协会(CPCA)主办,CPCA科学技术委员会、CPCA专用材料分会、CPCA专用设备分会三个分会首次共同协办,三和国际集团承办的“2019 5G技术与行业发展论坛——迎接智造创新共享5G时代”在环境优美的河源万绿湖华瑞山庄顺利召开。
会议邀请了CPCA科学技术委员会、CPCA专用材料分会、CPCA专用设备分会这三个分会的正、副会长以及相关委员们齐聚一堂就行业当下热点话题5G技术进行深刻探讨与交流。会议分为两个部分:5G技术与未来发展论坛和文化沙龙。

第一部分——“5G技术与未来发展论坛”由CPCA专用材料分会办公室主任、三和国际集团电子电路市场总监刘冬红主持。
-362f4333-f424-41c5-a347-37b469437173.jpg)
刘冬红
CPCA名誉秘书长王龙基、秘书长张瑾、办公室副主任李琼、诸蓓娜,CPCA科学技术委员会副会长/广合科技总经理曾红、CPCA专用材料分会会长/三和国际集团董事长张华、CPCA专用设备分会会长/大族数控总经理杨朝辉、深圳谷陵电子总经理何柯、博敏电子技术中心主任陈世金、胜宏科技经理施世坤、广东成德电子总工程师刘镇权、惠州中京电子副总经理黄生荣、深圳柳鑫董事长杨柳、承安铜业总经理周建新、广州汉源新材料董事总经理张雪松、深圳松柏副总经理宁秋方、深圳容大销售副总陈武等近20人参会。
-5071b972-864b-4d78-ac56-ab95fb6f1ff3.jpg)
6月15日下午,会议伊始由三和国际集团董事长张华致欢迎词,张董作为CPCA专用材料分会会长,代表分会对出席会议的CPCA科学技术委员会、CPCA专用材料分会、CPCA专用设备分会企业代表表示了热烈的欢迎。他表示5G技术的突破,会给生活带来更多便利,5G技术引领世界技术,也是为未来科技带来重要的飞跃,同时衷心祝愿此次会议取得圆满成功。
-e5325b42-29da-438e-a1d5-c286b872d746.jpg)
张华
随后,CPCA名誉秘书长王龙基作了热情洋溢的讲话:CPCA协会组织,材料分会、设备分会、学术委员会协办,三和国际承办这次关于5G知识的宣讲,非常及时、非常重要。我们对5G多些了解,就可以多为5G配套添砖加瓦。1G打电话,2G打QQ,3G刷微信,4G看电视,5G一秒录一部电影。第五代通讯技术其实是一次技术革命。不仅传输速度提升数倍,而且是真正意义上的融合网络,例如4.0、互联网、物联网、车联网、互动式多媒体应用会放量普及,进而形成万物互联的时代。
PCB作为电子产品的二级封装,有人称PCB是“电子产品之母”,下游消费市场的深刻变化,将直接影响PCB行业发展轨迹。此次有幸,能够请到中兴通讯刘哲总工程师来为我们介绍5G,可以让我们对5G有一个更全面的了解,机会难得!这对于我们电子电路行业未来发展、企业未来变都会有重要的启示意义。
-99fed881-968e-45f4-942f-5253157e5ebe.jpg)
王龙基
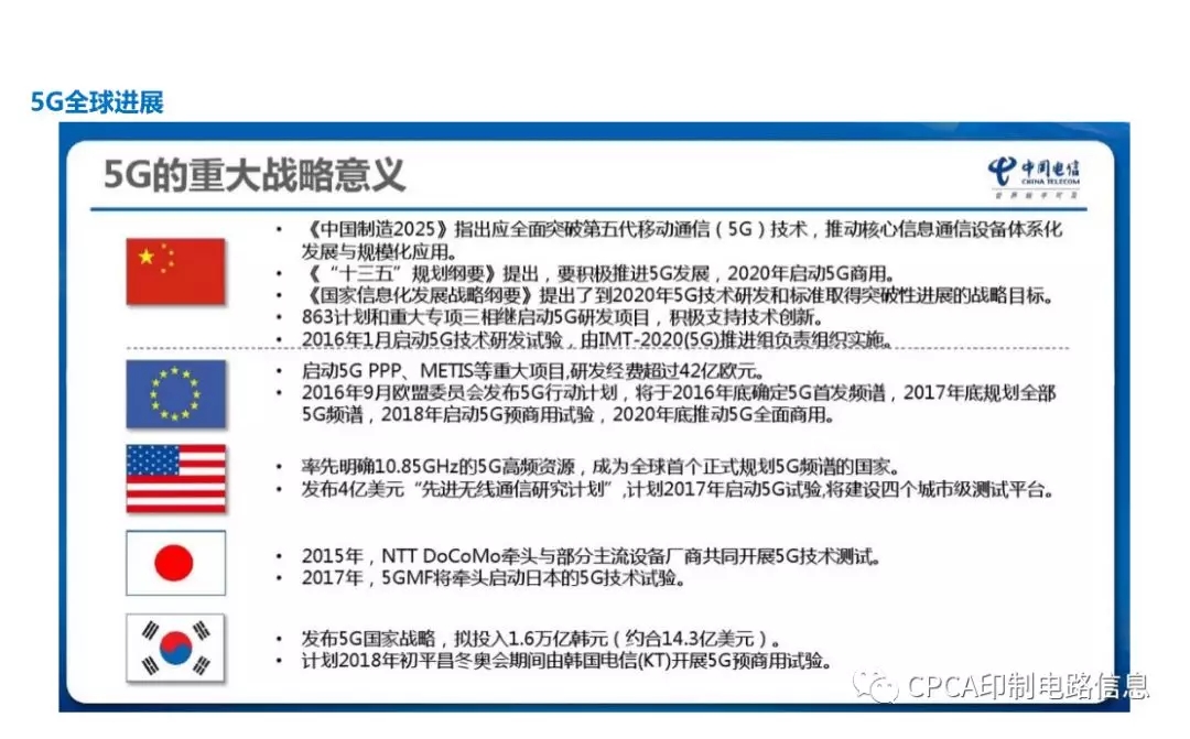
会议上邀请中兴通讯股份有限公司总工程师刘哲作了题为《5G高频高速与PCB技术》的报告。他紧扣5G通讯关键技术、5G高频与PCB技术、高速PCB技术及其发展、5G对PCBA组装技术要求这几个方面,系统地解析了5G通讯技术。
-0019375d-6f88-4a25-a966-e34a5edbd227.jpg)
刘哲
-dd03cbdc-0971-4a64-9b3c-d7f1e0b7249f.jpg)
-1e6bfe92-b097-4528-ae28-cb07855266e6.jpg)
-8ef59891-d8c5-4eb9-8394-c083023b2449.jpg)
-a93a31e4-1a55-433d-8cf5-5da753af7010.jpg)
-d74b4014-c39c-4f6c-8b05-279d56205779.jpg)
-0397f317-f481-4355-971e-e969a1a6a9d8.jpg)
摘取的部分演讲PPT,点击可放大
接着,CPCA专用材料分会会长高级助理、三和国际集团下属子公司深圳市金海通电子科技有限公司总经理贺毅分享了《三和国际——喷印字符项目方案包》。主要围绕行业普遍存在问题与挑战、行业影像转移技术的发展、行业喷印技术的发展介绍。
-5dd800ce-9b29-47e8-b2b5-059b36b345f4.jpg)
贺毅
之后,分别由CPCA专用设备分会会长杨朝辉和CPCA科学技术委员会副会长曾红作发言交流。杨朝辉会长提出设备企业将迎接5G时代所带来的挑战,并希望更多设备厂商和材料厂商在CPCA科技委专家指导下,携手一起迎接5G时代,共享共赢。
-162551c2-5465-4105-bf96-f1367eae68af.jpg)
杨朝辉
曾红副会长在发言中谈到5G技术是个热点问题,它给未来生活带来了一种憧憬。同时表示聆听了刘哲高工所分享的内容后产生了共鸣,今后CPCA科技委将推动主导工作,希望行业企业在5G时代下共享商机,使行业做强是我们共同的愿望。
-5881615c-a861-4f7e-a914-e4bd82e72507.jpg)
曾红
最后,CPCA秘书长张瑾作总结发言,她代表CPCA协会感谢三个分会此次搭建了这样的平台,感谢刘哲高工在百忙之中给大家带来《5G高频高速与PCB技术》精彩分享。希望通过这次材料、设备和PCB形成共享产业链,突出平台作用呈现对未来5G发展从大到强,推进5G发展动力,抓住发展新势能,扩大增长点。同时希望将所学到的5G对PCB要求运用到工作中,把PCB工作成为无发语权到有发语权。张秘书长在现场表示了感谢三和国际集团对此次活动的大力支持。
-9bb64286-a297-44b9-a1e4-87897b061290.jpg)
张瑾
第二部分——“文化沙龙”由三和国际董事长秘书徐方方主持。
-6106b1a8-2651-419f-9891-4ddc07a96e9e.jpg)
徐方方
6月16日上午,三和国际集团张董带领参会代表在孔圣书院进行了告拜礼,并对孔圣书院作了简明扼要的介绍。同步以“儒商精神与家风建设”为主题作了文化沙龙。在会上,CPCA名誉秘书长王龙基和三和国际集团董事长张华分别以“儒家精神”和“家风建设”与会代表分享。CPCA秘书长张瑾对本场文化沙龙作了总结发言,并由江苏广信总经理朱民、广州汉源新材料董事总经理张雪松、深圳柳鑫董事长杨柳作了感触良多的互动交流。
-bd5e4755-7380-40d7-aa73-f605966a4788.jpg)
会后,由三和国际集团董事长张华依次为中兴通讯股份有限公司总工程师刘哲、CPCA科学技术委员会副会长曾红、CPCA专用设备分会会长杨朝辉赠送礼品。
-ee93553e-e4ba-405c-8c8c-302029c3671f.jpg)
张华董事长为中兴通讯股份有限公司总工程师刘哲赠送礼品
-f3041f04-7d2f-494a-8d44-282c2c1a1f58.jpg)
张华董事长为CPCA科学技术委员会副会长曾红赠送礼品
-562c58a9-2bb5-4122-8007-e244d1db2724.jpg)
张华董事长为CPCA专用设备分会会长杨朝辉赠送礼品
特此向三和国际集团对此次活动的支持和每位参会企业代表假日之中出席表示衷心感谢!
【转载请注明出处】